Summary from the meeting - 08.11.2024
Summary from the meeting - 08.11.2024
Participants : Prof Engel , Prof.Menzel , Milad Herfeh Here’s the complete summary of your recent meeting transcribe:
Summarized with GPT
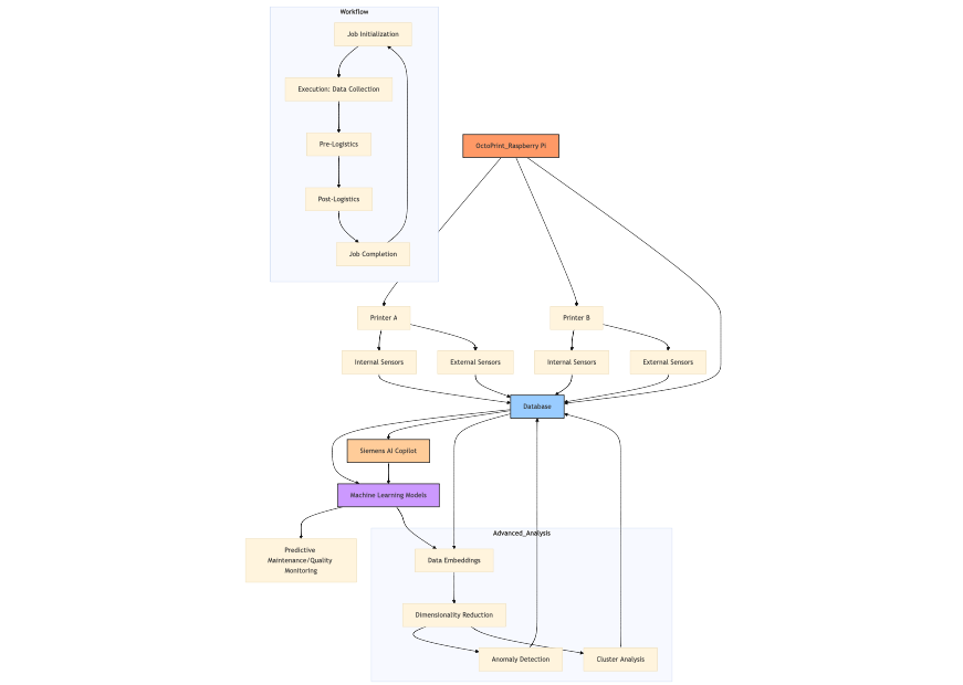
1. System Architecture and Data Organization:
- The setup involves OctoPrint on a #Raspberry Pi 4, centralizing sensor data collection and job control for 3D printing. Each print job is seen as a “container” for relevant data, including G-code and sensor readings, with protocols like MQTT for data exchange.
- Consideration is given to data standards and protocols for better integration, with CDF (Common Data Format) being considered for data storage due to its flexibility in handling large data sets and metadata.
2. Job and Workflow Management:
- A print #job is defined by stages: initiation, execution, and logistics. This includes pre- and post-job logistics, such as plate preparation, cleaning, and inspection.
- OctoPrint enables scheduling and triggers multiple jobs across different printers, handling #logistics and job #sequencing for streamlined workflow and preparation.
- There’s also discussion on handling #multiple_printers, such as Printer A and Printer B, to enhance process scalability and efficiency.
3. Sensor Integration and Multidimensional Data:
- External Sensors like acoustic sensors are considered alongside internal sensors ( #temperature, #vibration, #positioning), with data structured by sensor types (temperature, vibration, acceleration) and their measurement metadata.
- *Complex multidimensional data handling *is anticipated, particularly for ML applications like time series prediction, classification, and control optimization.
- Future data structuring may include embedding data into vector spaces to allow advanced data analysis and problem detection.
4. Machine Learning and Large Language Models (LLMs):
- There’s ongoing exploration of applying LLM and deep learning models (e.g., #CNNs, #RNNs) for predictive maintenance, quality monitoring, and job control across multiple printers.
- Potential partnership with Siemens is mentioned for access to their industrial AI copilot, which could use print data for enhanced monitoring. / Abgesagt /
- The data framework being built is intended to be generic, allowing for diverse #ML approaches, including unsupervised learning (e.g., anomaly detection) and supervised learning (e.g., labeled success/failure).
5. Challenges and Considerations:
- Ensuring data collection consistency and handling varied data types and standards is challenging, especially with non-uniform sensor capabilities across different printers.
- OctoPrint’s compatibility with #third-party printers (e.g., Prusa, MakerBot) varies, limiting direct control over non-compliant systems.
- The current aim is to establish a modular, reusable framework that supports scalable integration of sensors and multiple printers.
6. Future Developments and Optimization:
- Future developments include potentially optimizing the entire workflow, not just individual printing processes, by aligning task preparation, slicing, and job sequencing across multiple printers.
- Exploration of time-series data and high-dimensional vector representation for monitoring could lead to real-time intelligence applications, such as defect prediction and adaptive process control.
7. Research and Technical Collaboration:
- Further discussions with experts on multidimensional data structures and vector-based data representation are planned to refine the data framework and enable advanced analysis capabilities.
- Ongoing analysis is required to determine the best approaches for embedding data, visualizing states, and detecting concurrent defects.
NonAI - Content
- Diagram Design
This post is licensed under
CC BY 4.0
by the author.
